2025年玉龙县职业高级中学招生简章
玉龙县职业高级中学概况
玉龙县职业高级中学是一所创建于2007年的全日制公办中等职业学校。学校位于玉龙新县城南口工业园区,傍依蛇山,北眺玉龙,西望文笔,占地面积100亩、建筑面积17686.04平方米。
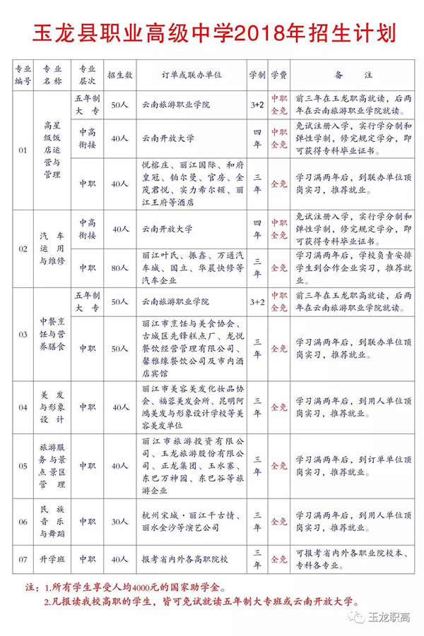
2012年4月,学校被认定为省级合格中等职业学校。学校现有酒店服务与管理、汽车运用与维修、烹饪、旅游服务与管理、民族音乐与舞蹈、美发与形象设计、职大升学七个专业,二十二个教学班,有59名教职工,在校学生1124名。
办学以来,学校坚持“以服务为宗旨,就业为导向”的职业教育方针,提出“以德立人,以用立业,以特立校”和“围绕市场设专业、围绕企业抓实训、围绕岗位设课程、围绕就业抓教学”的办学理念;实行“办学模式多样化,教学过程岗位化,专业实训流程化”的办学方式。确立让“学生进得来,留得住,学得好,能就业,能升学”的办学目标。始终坚持“以人为本,德育为先”的理念,切实加强学生道德教育。
学校面向市场,积极走校企合作、校校合作、订单式培养人才之路,实现了跨越式的发展。与上海宝莲集团、杭州宋城集团(丽江千古情)、玉龙旅游股份有限公司、悦榕庄酒店、伯尔曼酒店、大港旺宝酒店、丽江叶氏汽车城、丽江振鑫进口轿车维修中心、丽江万通汽车城等26家企业实现联合办学。与上海宝山职业技术学校、昆明安宁市职业高级中学、昆明工业职业技术学院、云南省司法学校实现了联合办学。2008年,学校成为云南省职业技术教育学会汽车维修类专业委员会理事单位和丽江市烹饪美食协会联办单位。
学校坚持职业教育与地方经济发展相结合,把酒店服务与管理、烹饪汽车运用与维修专业确定为骨干专业加以培育。2013年6月,酒店服务与管理和汽车运用与维修专业被认定为丽江市骨干专业。
2010年11月,学校成立丽江兴玉职业技能培训站,面向校内学生、玉龙县城乡待业人员、进城劳务工及丽江市内各企业员工进行职业技能培训和就业指导,有前厅服务、汽修、中式烹调师等23个培训工种,至今已培训2480多人,取得了良好的社会效益。
建校以来,学校发展得到县委政府的高度重视,引起丽江社会各界的广泛关注,受到合作企业和联办学校的好评,得到主管部门的充分肯定,先后获“云南省中等职业技术教育学校汽车运用与维修专业教学工作先进单位”,“丽江市第二届烹饪技能大赛集体项目银奖”“丽江市‘三生教育’优秀学校”,“玉龙县教育教学工作先进集体”等荣誉称号。
目前学校二期工程正在建设中。全校教职工将以更大的工作热情,发扬艰苦奋斗精神,团结拼搏、开拓创新,努力创办“市内一流、省内知名”的职业学校。
玉龙县职业高级中学专业介绍
玉龙县职业高级中学高星级饭店运营与管理专业招生
汽车运用与维修
该专业开办于28年,已招收十届学生,被评定为丽江市职业教育骨千专业。拥有市内一流的汽车维修保养、车身修复、涂装等方面的实训室。合作企业有丽江叶氏、振鑫、万通汽车城、国立、先锋汽车装饰和福达等汽修厂。师生在各类专业技能比赛中多次获奖。学生在校通过职业资格考试,可一次性获得汽车维修工中级职业資格诬书,毕业后,学校负責推荐到订单或联办的汽车维修、销售等企业就业。
玉龙县职业高级中学汽车运用与维修专业招生
汽车运用与维修
该专业开办于28年,已招收十届学生,被评定为丽江市职业教育骨千专业。拥有市内一流的汽车维修保养、车身修复、涂装等方面的实训室。合作企业有丽江叶氏、振鑫、万通汽车城、国立、先锋汽车装饰和福达等汽修厂。师生在各类专业技能比赛中多次获奖。学生在校通过职业资格考试,可一次性获得汽车维修工中级职业資格诬书,毕业后,学校负責推荐到订单或联办的汽车维修、销售等企业就业。
玉龙县职业高级中学中餐烹饪与营养膳食专业招生
中餐烹饪与营养膳食



