2025年大姚县职业教育中心招生简章
大姚县职业教育中心概况
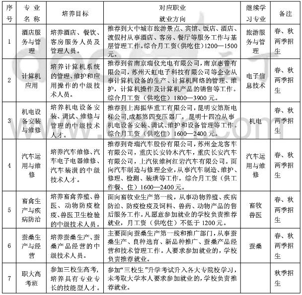
大姚县职业教育中心其前身为成立于1959年的大姚县农业中学,1994年改称大县职业高级中学,2003年被云南省人民政府评估认定为省级重点职业高级中学。为进步整合城区教育资源,2008年3月,县委、县人民政府作出决定,将大姚县农机化学校、县教师进修学校与大姚县职业高级中学合并成立大姚县职业教育中心。2009年7月,县委、县人民政府又作出决定,县委党校与职教中心合并办学,成立大姚县委党校职教中心党委。中心现有教职工135人,占地面积190.2亩,校舍建筑面积21820平方米。开设有计算机应用、机电设备安装与维修、汽车运用与维修、酒店服务与管理、畜牧兽医、蚕桑生产与经营、职大高考七个专业,学生2295人;有电子电工、计算机、机电维修、汽车修理、保安等10个实习实作室。常年开设有拖拉机、小车驾驶培训、教师新课改培训以及农村劳动力转移培训等。新成立的大姚县职教中心将干部教育培训、职高学历教育、职业技术教育、成人电大教育、教师新课改培训、农机驾驶培训、农村劳动力转移培训有机地结合在一起,办学条件进一步改善,办学规模进一步扩大,综合办学职能更加全面,为我县的职业教育创造了良好的发展机遇。
中心按照“深化改革,整合资源,扩大规模,提高质量”的要求,围绕以服务为宗旨,以就业为导向,为县域经济社会发展培养更多的合格劳动者和技能型人才的办学思路,确立了“以德育为先导,教学为中心,教育科研为动力,培训招生和就业为两翼,深化改革,创新管理,内强素质,外树形象,抓住机遇,加大投入,创三优争一流,努力把学校建设成国家级重点职中”的办学目标。
大姚县职业教育中心专业介绍
大姚县职业教育中心招生计划
大姚县职业教育中心专业简介
1、实行“一凭多证”制我校毕业生除获得职高毕业证书外,还可获得本专业的技能等级证书、计算机等级证书及普通话等级证书,按照“职高文凭十+职业技能证书+计算机等级证书”的模式,增强学生的就业竞争力。
2、打造品牌专业根据市场人才需求,突出骨干专业建设。坚持职业教育品牌化、专业化发展思路,面向市场,将专业设置调整到区域经济发展和行业热点上来,发挥现有优势,着力打造计算机应用、酒店服务与管理、机电维修、汽车应用与维修4个骨干专业。
3、校企结合,订单培养我校与上海、浙江、苏州、南京、成都、重庆、昆明及新加坡、日本等国内外多家企业建立了长期合作关系,与企业实行“顶岗实习和订单式”的培养模式,学生在校学习两年后,第三年到相关企业顶岗实习。
4、完善的就业管理机制。学校实行就业承诺制,凡在我校读满两年,成绩合格的学生,学校都负责推荐就业(顶岗实习一年),就业后不稳定的,学校负责再次推荐就业。实现以就业促招生,以招生促发展的良性循环机制。
5、收费低,有救助。我校是政府办的学校,充分体现“对国家负责,对家长负责,对学生负责”的办学宗旨,各种费用低,每学期每生只收学费500元,住宿费40元,2年学费2000.00元,住宿费160元。学校已争取到国家州、县的各种救助金,就读我校的所有学生都能享受到每月150元的救助,同时还有其他救助,节约点可够生活费,三年读完一般学习费用在3500-4500元。
大姚县职业教育中心学校承诺
1、学生拿到职高毕业证和相关等级证书后,学校负责推荐就业,就业后不稳定的,学校负责再次推荐就业。
2、了解市场,企业动态,为学生争取最优惠的待遇,在我校读满两年,推荐顶岗实习的学生,实习期间月工资(供吃住)不低于1200元,转正后月工资省内不低于1500元,省外不低于1800元。
大姚县职业教育中心就业与升学


