大姚县职业教育中心招生代码
学校代码:530E07

大姚县职业教育中心专业代码
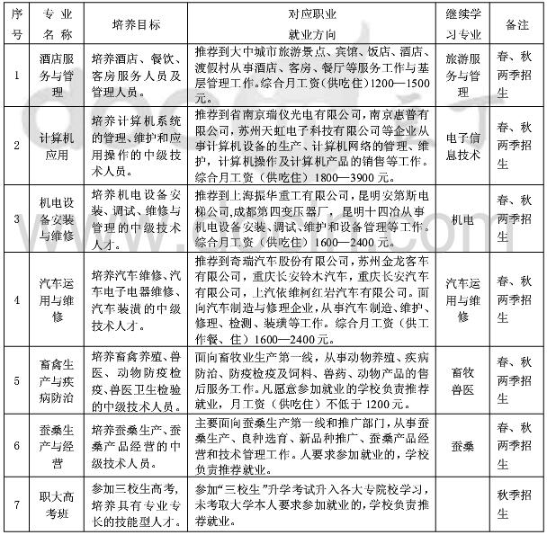
大姚县职业教育中心专业简介
发布时间::2025-08-20 阅读:
大姚县职业教育中心招生代码
学校代码:530E07

大姚县职业教育中心专业代码
大姚县职业教育中心专业简介
成都市龙门浩职业高级中学是首批国家级重点中等职业学校,成都市职业教育先进单位。学校创办25年来,在教学管理、教育教学、职教研究、学生就业、
职业学校相对于许多朋友来说,并不是特别的陌生,特别是当我们在进行学习的时候,也会根据自己的兴趣来选择自己的学校。可以说,随着就业趋势的不
重庆中意职业技术学校招生代码 招生代码:307
重庆市丰都县职业教育中心是重庆市重点中等职业学校。现有占地面积56077m2,建筑面积37561m2,教职工168人,在校学生2100多人。学校实行校长负责制、专业
元江县职业高级中学招生网站及报名方式? 网址http://www.zhonzhuan.com/yjxzz 元江县职业高级中学招生条件及联系方式 招生对象:应往届初、高中毕业生,进城
职业教育在我国已经开展了几十个年头,一直以来可谓是饱经风霜,克服了多重困难才取得了现在的发展状态。虽然依然有很多的不足的地方,需要社会部
重庆市奉节职业教育中心是由重庆市教委主管、奉节县人民政府主办的一所融职业教育、技能培训、技能鉴定和劳务输出于一体的综合性公办职业学校。学
汽车制造与维修专业专业主要介绍了汽车制造与维修专业专业2025年的招生简章,招生要求,录取条件,专业课程等信息,如你对汽车制造与维修专业专业感
成都市蜀兴职业中学招生专业:旅游服务与管理、计算机应用、电子商务、金融事务、通信运营服务与管理。 成都市蜀兴职业中学招生计划:旅游服务与管
大姚县职教中心招生电话及地址在哪儿? 大姚县职业教育中心招生报名 (一)报名办法 1、考生携带身份证(或户籍证明)、准考证、成绩单及初、高中毕业证
上一篇:云南工业技师学院简介对象、开学时间
下一篇:没有了